產品中心
最新資訊
聯系我們
產品名稱: 英飛凌IGBT模塊 FF200R17KE3 200A 1700V
產品類型: 英飛凌IGBT
產品型號: FF200R17KE3
發布時間: 2018-09-28
- 產品描述
詳細參數
制造商: 英飛凌
產品種類: IGBT 模塊
集電極發射極最大電壓 VCEO: 1700 V
在25 C的連續集電極電流: 390 A
最小工作溫度: - 40 C
最大工作溫度: + 125 C
高度: 30.9 mm
長度: 106.4 mm
寬度: 61.4 mm
柵極發射極最大電壓: +/- 20 V
包裝數量: 10只
驅動器副邊電源電壓處理方法
通常現在的設計中,在IGBT的門極與發射極之間會放置一個阻值大約在2K~10K的電阻。
這個電阻的作用是在門極開路狀態時,減小門極的阻抗,用以防止靜電損壞門極。
但實際上,在電路安裝完成后,這個電阻就不再其作用了。
如果安裝IGBT的環節的防靜電手段比較到位的話,并不用擔心門極被靜電打壞。
VE是接在IGBT的發射極上的,根據上頁的陳述,GE之間的電阻對于VE來說就是靜態負載 來說就是靜態負載,在SCALE-2芯片應用中,這是不允許的。
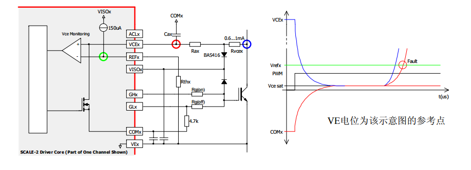
SCALE-2芯片的短路保護原理
1. 當IGBT導通時,紅點電位從-10V開始上升(內部mosfet把紅點電位鉗在-10V),IGBT集電極電位下降至 集電極電位下降至Vcesat,最終紅點也到達 最終紅點也到達Vcesat;
2. 當IGBT短路后,IGBT會退出飽和區,此時藍點電位迅速上升至直流母線電壓,藍點會通過電阻向紅點充電,經過一段時間后(例如5us),紅點電位會上升至綠點,比較器翻轉,IGBT被關斷。

報錯信號的處理
對于光接 的即插即用驅動器 口的即插即用驅動器,需要在 控系統中將驅動器 主控系統中將驅動器送出的光信號轉換為電信號,如下圖所示電路。
再通過CPLD對此脈寬進行識別,例如,700~900ns的脈沖為正常的應答信號,而超過1 5us 2us 1.5us~2us的脈寬則認定為故障信號 的脈寬則認定為故障信號。

- 其他產品

英飛凌igbt銷售
